I’m going to build the case that investing in email is the single fastest way most companies can boost revenue, and then share with you a framework for how to efficiently optimize your current email program. Using the techniques we’ll cover, some companies have even managed to triple their open rates for the same list in as little as 4 weeks.
A few other examples include:
- K2P, an online education company, increased their click rates 93%
- Revulytics, a B2B SaaS company, saw a 133% increase in new customer acquisition exclusively from email efforts and generated $252,190 in net new revenue
- Brenthaven, a Seattle based company that manufactures cases and protective equipment, increased email clicks 210% YoY and improved sender reputation from “Bad” to “Medium” in 3 months
- PEO Benchmark, a B2B company, recovered their domain reputation and brought their email open rate from 15% to over 50% in just 4 weeks
Who is this for?
Anyone who is email marketing from HubSpot will benefit from these techniques. They will be particularly beneficial for Marketing Managers or Directors of Marketing whose companies are already making significant investments in email marketing but want to get even better results.
If you’re the kind of marketer that wants to quickly make an impact at your company by using the best strategies and tools in your industry, stick around.
Why invest in email
PPC, SEO and Social are all run through single platforms/companies. If Facebook or Google tweaks their algorithm, you can suddenly find your costs doubled overnight (or quintupled) almost overnight.
Email on the other hand is not owned by anyone, platform or company. Not everyone is on Facebook, but virtually everyone has an email address. Once you have a subscribers email address, it's virtually free to send. But the attention on the other end isn’t free. This is why well managed email marketing programs typically have higher ROI than all other marketing channels.
For this reason, optimizing a company's email marketing program is often the most efficient way marketers can boost a company's revenue numbers.
The problem is; marketers often don’t know where or how to optimize and there’s generally many other more obvious competing priorities. If a PPC campaign is failing, the costs are obvious and fixing it is a must. Because email is generally “free” to send, optimizing email marketing often gets put on the back burner.
With the right framework however, optimizing your email marketing program does not have to be overwhelming or confusing.
My company, Seventh Sense, and our partners have worked with hundreds of companies to help them scale their email programs and maximize their revenue using automation and AI. In the process, we’ve learned a tremendous amount about what works, and what doesn’t.
We’ve developed a process for quickly that I’ll share with you in the next section that makes it quick and easy to identify what areas of your email program are in need of improvement and fix them.
The email marketing funnel
When marketers use the term funnel, we’re usually referring to an overarching funnel encompassing our whole marketing program. The same funnel analogy can be a helpful aid to understanding where email programs tend to break down.

To achieve its goal, every email has to first be delivered, then land in the inbox, be opened and then in most cases, clicked.
When one part of the funnel starts to break down, it affects the whole thing. A breakdown in one area often leads to a vicious cycle until the issue is fixed.
Technical issues, and poor lead acquisition strategies cause issues at the very top of the funnel. Irrelevant content, subscriber fatigue, bad timing all can cause issues at the bottom of the funnel.
It’s the “middle” of the funnel, the inboxing and opening stages, that many marketers struggle to optimize. When your email service provider says 99.x% delivered, that means emails were received, ie. didn’t bounce, not that they landed in the inbox.
If emails aren’t inboxing, then the rest of the funnel breaks down. If emails aren’t delivered, they can’t be opened, if they aren’t opened, they can’t be clicked and the quality of your content becomes irrelevant.
Most marketers put a tremendous amount of energy into content creation and lead acquisition, but the middle of the funnel, landing in the inbox and landing at the right time, is often neglected. It’s often this middle of the funnel where a mature email program can make the biggest ROI gains with the least amount of effort.
Let’s look at the key strategies you can use to optimize your email funnel.
Step 1: Automate list hygiene to prevent deliverability issues
For a new or small email program, list management is generally not a huge issue. But over time, your list will inevitably start to decay. This can be due to subscribers simply no longer using the email address you have on file, changing jobs etc, but a large portion of list attrition is often due to subscriber fatigue.
If these addresses are not removed from your database, they will lower you overall engagement.
“Okay, so they don’t open, but what’s the harm in trying to email them?” you ask.
Here’s the thing, lowered engagement can lead to email service providers treating ALL your email differently. Eventually your emails will move from the inbox, to the promo folder, to the spam box.
Worse, many email service providers turn some dormant accounts into “recycled spam traps,” or abandoned email addresses that they use to check senders’ “list hygiene” practices. If you keep these addresses on your list, you are almost guaranteed to have issues inboxing with the rest of your subscribers in the near future.
This is why Google Postmaster recommends bulk senders: “Send mail only to users who choose to get and read your messages. They’re less likely to report messages from your domain as spam.”
The same guidelines later recommend: “Consider unsubscribing users who don’t read your messages.”
Think of it this way: would you continue to talk to someone who’s clearly completely tuned you out? As your email list grows, you’ll want to have clear processes to maintain your database quality.
Segment by engagement levels to prevent email fatigue
When you scan your inbox, are there senders that you tune out because they send you a new message every day or even every few hours? If so, you’re experiencing email fatigue.
Let me tell you a quick story about my friend Emily to illustrate:
Emily loves email. In fact, she runs a company whose primary customer outreach is via email! Her inbox overflows on the weekends. During the week she tries to dig out so she can stay on top of business, but it’s always a challenge. Last year was Emily’s 30-year college reunion.
After giving a modest donation, it seemed every day they had a new update for her. Student activities. Alumni Awards. Sports statistics. Cafeteria menus?! After a month of the deluge, Emily had enough and unsubscribed from all of it.
Emily is not alone. The number one reason people report unsubscribing from email lists is that they receive too many emails in general.
Consider an alternate ending to Emily’s story.
What if, at the end of the tax year, her school had sent her an update, the 10,000-foot view of what's happening at her school including a reminder about the tax deductibility of her last donation, some stats on last year’s fund raising drive and an appeal for repeat donations.
Would she have given again?
While we’ll never know for sure, I think there’s no doubt that things would have gone better if Emily’s school had paid better attention to her lack of engagement and toned down the outreach emails a bit.
To maximize the value of leads in your database, you’ll want to have an effective strategy in place to manage email fatigue.
Send emails over time to mitigate deliverability challenges
If you email too many messages to the same server at once, you may be penalized. Many on-prem spam filters such as Barracuda or Symantec allow webmasters to set rate limits on email.
If you’re a B2B marketer, you’ve no doubt discovered this when a large portion of your messages to companies in the financial services, healthcare and educational industries are rejected in bulk.
This is why Google recommends avoiding sending email in bursts:
From the Google Postmaster Tools site:
If you send many messages, we recommend you:
- -Send mail at a consistent rate. Avoid sending mail in bursts.
- -Start with a low sending volume, then slowly increase the volume over time.
- -As you increase the sending volume, regularly monitor the sending rate and any responses you get. Regular monitoring lets you turn down the sending volume when the sending rate is limited, or when you start seeing errors.
As you scale, introducing some level of email throttling may be needed. Sending email over time has other advantages as well.
- You’ll be able to pause campaigns that are performing poorly, and fix mistakes before your entire mailing has gone out.
- You’ll be able to pause campaigns if your response is higher than expected and you’re unable to answer incoming calls fast enough, run out of stock of an item, etc.
- You’ll be able to optimize the timing of emails sent to maximize open and click rates.
Optimize your timing to maximize your results
As results begin to fall, many marketers turn up the volume hoping to get better results. Your users’ inboxes have always been saturated, but as your email program grows. Your user base is likely to be made up of people who are less familiar with your brand.
If your email lands at a poor time in someone’s inbox, it's likely to be buried deep under a pile of other messages they received that same day. For this reason, the strongest email programs optimize the timing of their email sends based on individuals’ behavioral patterns.
Summary
Typically email marketers take one of two strategies:
The first group just assumes that a good amount of their emails are doomed to go to spam, and that the more email they send, the better their chance of capturing subscribers attention. They make technical investments into setting up authentication, or possibly into alternate sending domains to try to “trick” the ESP’s into delivering their messaging into the inbox like they used to. Unfortunately this is a battle they are likely to lose.
To keep things running, they invest heavily in dumping new leads into the funnel. This can get quite expensive, both in terms of the cost of lead generation, and in platform fee’s to email this large (but often largely dormant) database.
The second group is very aware of email marketing’s reputation, and doesn’t want to think of themselves as spammers. They are terrified of getting black listed or labeled as spammers, and take list hygiene seriously.
This approach, while better, often leads to marketers suppressing or removing large amounts of subscribers to protect their reputation. Over pruning a list can be very expensive as well since often perfectly good leads are thrown out.
Fortunately, there is a third and better way of managing an email program. The best marketers in 2021 are using technology to maximize the value of every lead in their database.
Instead of blasting their emails out all at once, they are sending them over time so they are less likely to be rate limited and caught in corporate spam filters.
Rather than trying to pick one “best” time to send email, they are using AI to personalize the timing of each email they send.
When other marketers are picking up the pieces from a costly email marketing mistake, they are adjusting their email campaigns to optimize results midstream.
They are using machine learning to determine who they should email more, and who they should email less in order to maximize revenue and reduce risk of deliverability issues.
All of the activities we’ve described above are technically challenging, and frankly, less sexy than building a new ad campaign to generate more top of the funnel. This is why so many marketers settle for mediocre results. Email marketing is so efficient that even a poorly managed program will still generate a positive ROI.
Fortunately, you can address many of the problems above with simple automations and software. For marketers who want an edge, learning how to effectively leverage automation and AI is probably the closest thing to magic you’ll find in marketing.
Case Studies again
Let me give you a few more examples:
Square2Marketing
“At Square 2, we started using Seventh Sense for our own emails in late 2018, and the lift has been dramatic. Before Seventh Sense, we typically had around a 20% open rate and a 3% click-through rate. Since we started using its smart send features and better analyzing our email campaign performance, open rates are up to close to 30% (a 50% improvement) and our open rates are over 5% (a 66% improvement).” - Square2Marketing
Digital 22
“Before we introduced Seventh Sense here at Digital 22, we were sometimes using the ‘blast approach’ to send out emails for our clients. This is a single email message that’s sent to a large group of recipients.
Although we would try to always segment our clients’ databases, it wasn’t always possible. Segmentation can be quite time obtrusive too. This isn’t always ideal when you’re working in a fast-paced environment where time is of the essence.
One of Seventh Sense’s greatest strengths is its ability to introduce ‘send time optimisation’ into email marketing strategies. Emails are automatically delivered to every individual at his or her most optimal engagement time.
In turn, this should begin to start having a positive impact on open rates. That’s exactly what happened with our clients.
As for one account, they saw a 80.32% open rate increase over a 12 month period. Stunning, I know.

Beyond that, other clients saw an average rise of between 5-10% open rate change. Not only did these results make the team really happy but it also led to some sharp rises in click-through rates too. Is it too early for champagne?”
Imagine Business Development
“While we spent many hours of energy and ideas focused on optimizing emails through subject lines, content, style and design – we were missing the most important piece of the formula – deliverability. Sure, we were focused on sending the right message to the right person; but none of that mattered if we didn’t send it to them at the right time (and if it didn’t get into the inbox). Seventh Sense completed the equation, enabling us to deliver the email to the recipient at the right time.” - Doug Davidoff (Founder)
Benefits
Here’s what’s going to happen when you work with Seventh Sense:
- You will know you are maximizing the revenue/lifespan of each lead in your database
- You will see your open and click rates increase as your emails land at better times for your subscribers
- You’ll have a clear game plan and strategy in place to manage deliverability
- Your subscribers will be happier as your email program adjusts to their needs
- You will be able to stop arguing about “the best time/day to send email”
Features/How it works
Seventh Sense is an easy to use tool that has been used by email marketers in hundreds of both B2B and B2C companies to help them get better results.
At the core of our tool is a machine learning engine that digests your email event data (opens, clicks, device type, etc). Based on your historic data in HubSpot, Seventh Sense generates profiles on how each individual in your database interacts with your emails.
Send time personalization
One trend we’ve noticed for example is that decision makers and business owners in particular tend to do their research and reading in the evening, not at 9am during the work week when many marketers schedule emails.
Even though only a small portion of your audience engages in the evenings, they may be your most important subscribers. If you send all your emails out at 9 or 11am because that's your peak list time, your emails may be buried in your target audience's inbox by the time evening rolls around.
If we take a look at a few engagement profiles from Seventh Sense you’ll see what I mean.
Here’s a typical profile for the work email of a non-C level office employee:

Note, I’m on the west coast, so 5am on the profile is actually 8am EST.
For this person, early in the day is clearly the best time to send business emails. But the fact of the matter is just about anytime during business hours will work for a 9-to-5er if their job involves working in front of a computer.
Compare the 9 to 5er profile to the profile below:

Both of this and the profile below come from C Level executives. The overall time range they are responsive to email is much wider, but at the same time, you don’t see the same large consistent blocks of availability.

Another common trend we see with executives is activity on weekend evenings. Many high achieving business people get their research done or catch up on email on Sunday night as you’ll notice above.
It’s easy to imagine the same types of scenarios in a B2C use case as well. The truck driver who’s only able to check email when not driving. The night shift worker who’s schedule looks more like they live in India than Iowa.
Fortunately, you don’t have to think about this data, since the system does the work for you. When you send your emails with Seventh Sense, each email will be delivered at the optimal time for each person.
Seventh Sense integrates easily into multi step workflows and one off blasts.
Throttling

Offer/Call to action
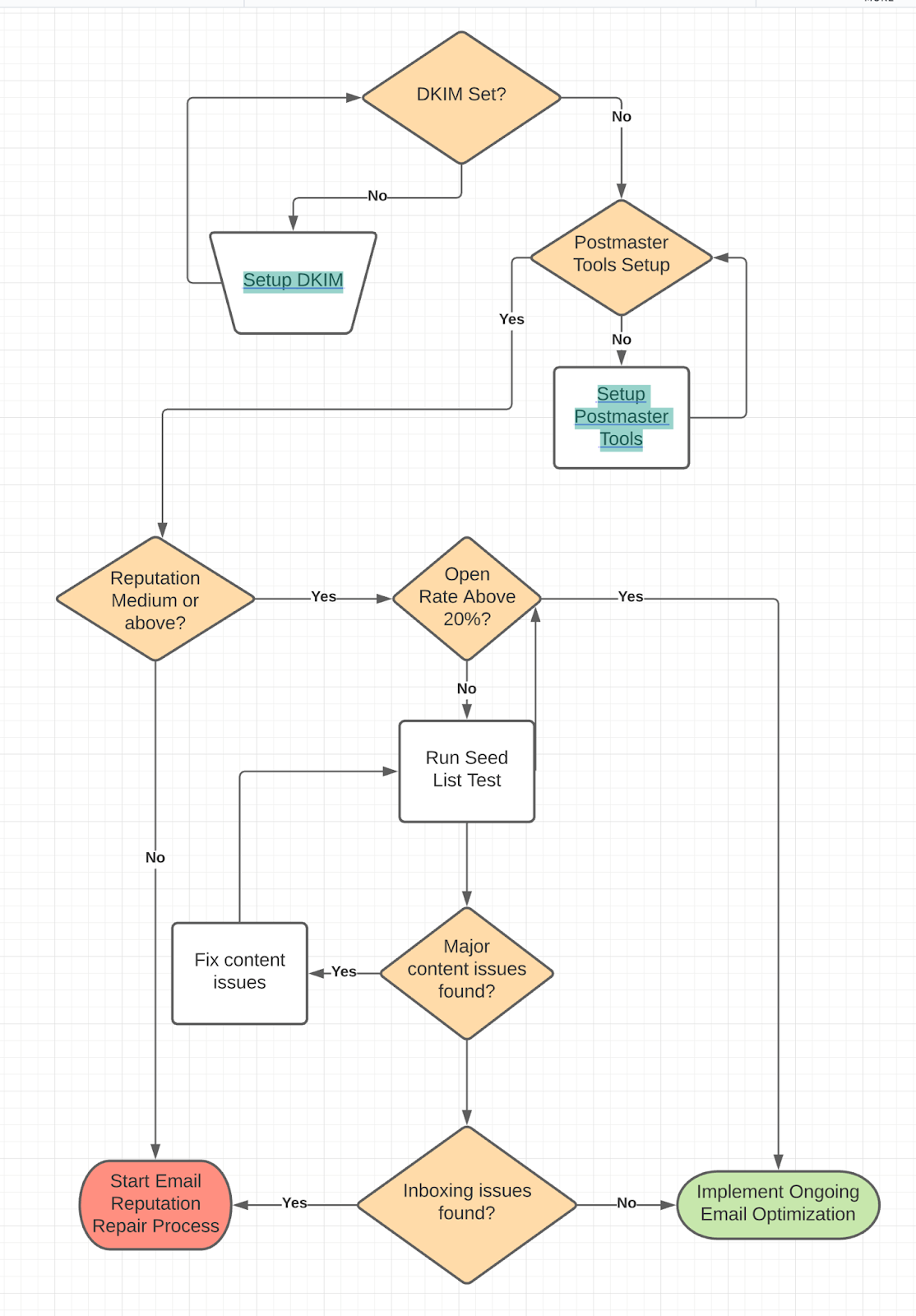
The domain reputation recovery process
IP vs Domain Reputation
When an email domain reputation has been severely compromised, it’s important to address it immediately. Other steps you could take to improve your email marketing metrics will all be severely limited if your reputation is compromised.
An email sender reputation can be compromised at either the domain, or IP level, or both. In most cases that we encounter however, the issue is at the domain level. If you are on a shared IP address stack provided by your email marketing service, your IP address is managed for you and so domain reputation is generally the only part of your reputation that you can control.
One of the reasons many email marketing platforms have strict policies around email bounces, spam complaints, and low engagement is because the damage one sender does to a shared IP address will affect other customers who send via the same IP.
If an email service provider’s IP’s no longer have a high reputation, people will obviously begin to choose other platforms.
The reputation recovery process
Fortunately, the process for recovering a domain or IP reputation is the same regardless of whether it’s domain, or IP that’s causing the issue.
Achieving critical mass
The term “critical mass” comes from nuclear physics. It refers to the minimum amount of material needed to start a chain reaction. If the reactive material is spread out too thin, a reaction will slow/die before it gets started.
When restoring a sender reputation, you need to achieve a critical mass of engaged active users. If your positive engagers are spread too thin across an audience of disengaged, or even nonexistent contacts, you won’t make progress.
Additionally, you need to achieve a critical mass on each platform with which you have a deliverability issue. I worked with one particular client who had tried to fix their deliverability issues by hopping domains several times.
Since they were sending through a shared IP address which was already warmed by the marketing automation platform, they saw positive results on the first send each time they switched domains.
The problem was, the ESP’s were just one step behind, and by the second or third send open rates would always drop back down into the low single digits. It appears that some ESP’s pay attention to content enough that even if you change your sending alias or domain, they will catch on. Eventually even the domain hopping strategy stopped working.
It seems like a simple enough thing to look for, so it’s not surprising that in this day and age, a machine learning algorithm can pick up that someone is sending content from the same company, with the same logo, sign off, and text just from a different domain.
Google said that after introducing their neural network Tensor Flow into their spam filtering process, they were able to remove an additional 100 million spam messages from Gmail accounts every day. No doubt Gmails AI is able to pick up on these types of signals.
For this particular client, when we looked at their original list, Gmail GSuite accounts made up close to half of the list. But when we mailed the Active list, only 3% of the opens came from Gmail accounts. So while we were suddenly able to achieve a 25%+ open rate, only a handful of the opens were happening on the platform that we had the worst issues with, Gmail.
This is basically the worst case scenario. Your reputation is destroyed AND you have no critical mass of active contacts that you can use to restore it.
Gmail states on their Postmaster Tools site that there are “thousands” of reasons email can go to spam, and reputation is just one factor.
It doesn’t matter that 1,000 people opened your email if the other 99,000 you email ignored it.
So what’s the best way to achieve critical mass and improve your domain reputation quickly? The deliverability optimized send.
The deliverability optimized send
If your audience is highly engaged, then you should use 100% personalized send times over the window you have available. However, if there’s any chance that a percentage of your emails are not being delivered to the inbox, you may find greater benefit from using a deliverability optimized send.
A deliverability optimized send is an email campaign that is throttled (sent over time) so the most active contacts are mailed first. By starting off your mailing with your most engaged contacts, you will maximize positive signals to the email service providers in the initial phase of your mailing.
Think of this like priming a pump. Your active contacts will likely have an above average open rate of 30%+. By mailing them first, you send the signal to the recipient ESP’s that this mailing is highly relevant to readers.
You can do this manually or use a tool like Seventh Sense to segment your audience for you and schedule your sends with both deliverability and send time optimization.
The manual process is as follows:
1- Segment your audience into tiers by last email engagement. If you’re a high frequency mailer, you may need to put your tiers closer together than if you are a lower frequency mailer.
A typical breakdown would be 30, 90 and 180 day open tiers. That means everyone who opened an email in the last 30 days would fall into tier 1, tier 2 would be 30-90 day openers, etc.
2- manually schedule your mailing to go out to each tier over time. A typical deliverability optimized send schedule would look something like this:
Day 1 - 30 day openers
Day 2 - 60-90 day openers
Day 3 - 90-180 day openers
Day 4 - 180+ openers
Ideally this is done with some level of throttling, or at least sending by time zone so the send can be paused, or cancelled once the open rates drop to unacceptably low levels.
While it’s labor intensive, you can manually throttle your audience into by assigning random cohorts and then scheduling each cohort an hour or a few hours apart. If there are many contacts in the 90-180 and 180+ day open groups, you’ll likely want to stop your send on day 3 or 4 in order to limit damage to your domain reputation.
The inbox is a privilege, not a right. If your email program is not well managed, it’s inevitable that open rates, click rates and with it the ROI of your email program will fall. If not addressed, the pitfalls we’ll explore in the next section can render and email program so ineffective that indeed, the owner of the email program in question will likely conclude that email marketing is indeed dead.

